12月15日,新北区第二届创客大赛在龙城小学举行,我校张义尧老师带领八年级学生代表队参加本次比赛。

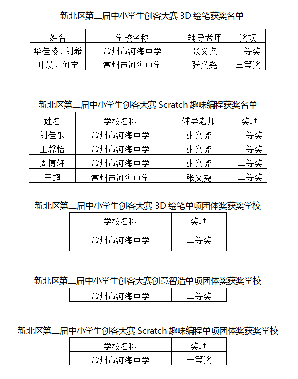
近日,比赛结果揭晓,我校满载而归,收获颇丰:3D绘笔比赛中,八(6)班华佳凌、刘希源荣获一等奖,八(2)班叶晨、何宁荣获三等奖;Scratch趣味编程比赛中,八(5)班刘佳乐、八(2)班王馨怡分别荣获一等奖,八(6)班王超、八(1)班周博轩分别荣获二等奖。与此同时,我校还荣获Scratch趣味编程单项团体一等奖,3D绘笔团体二等奖,创意智造团体二等奖。

本次比赛,我校能够取得这些优异的成绩,与校领导的高度重视、选手的刻苦训练、老师的精心辅导密切相关。早在11月份,我校就专门邀请专家进行创客讲座,张义尧老师也带领选手们利用课余时间进行训练,大家一边学习,一边奇思妙想,萌生各种创意,并不断进行修改加工,最终载誉而归。


今后学校将继续以培养学生的创新精神和实践能力为切入点,以提升学生的核心素养为目标,着力培养创客教师队伍,开发具有学校特色的课程,让更多“小创客”体会成功的喜悦!
参赛感受:
整个比赛,从忧虑到自信,从一开始落下进度到荣获一等奖,从几经失败到最终成功,我感受到最深的就是团结的力量。在团队里,相信队友、相信集体,才能看到了我们锐不可当的力量。这场比赛,教会我的不仅是知识,还有待事处人的态度,有了这样的品质,才能同心筑梦,再塑辉煌。
——刘希源

怀着好奇心,我报名参加了Scratch编程,直至参加完比赛才发现,这是脑力的竞争,是创意的实现,更是感受科技魅力的尝试。细细想来,参加比赛活动的意义,大概是令我获得了经验、得到了锻炼,感谢这场比赛,让我快速成长!
——王馨怡
